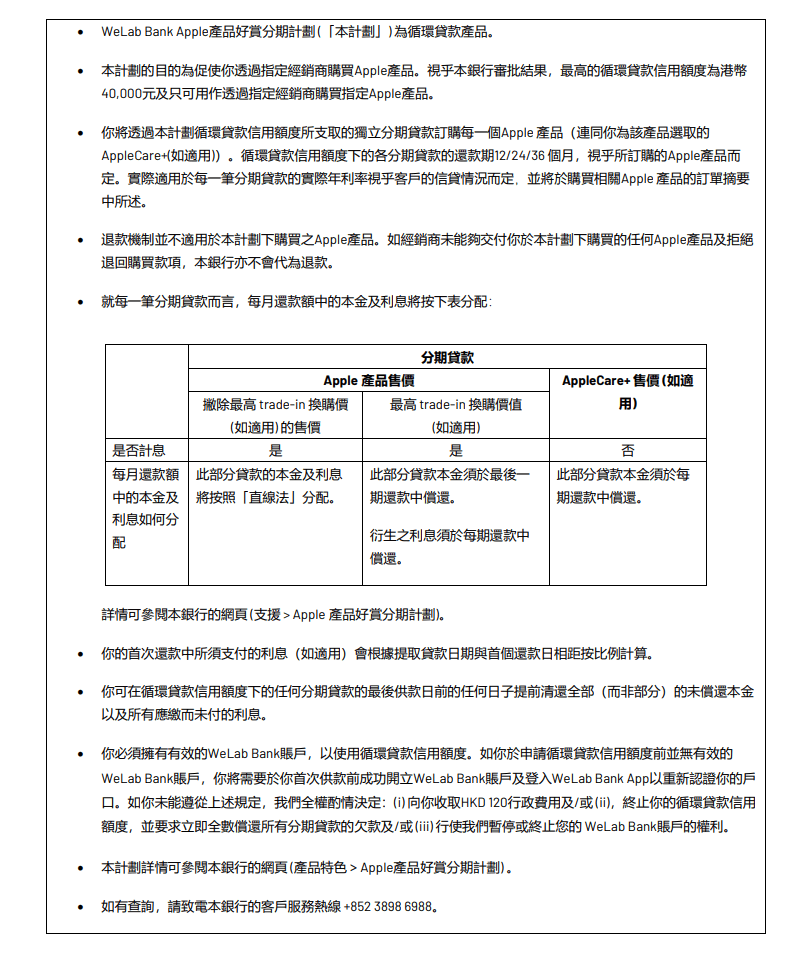
【提防诈骗】请提防冒充银行发出的来电、短讯或电邮。如有怀疑,请致电 +852 3898 6988 与我们联系。您亦可以浏览香港金融管理局网站上发布的提防诈骗资讯「智醒锦囊」。